技術資料傳動鏈條滾子鏈選型
10.鏈式銷齒輪驅動選擇法註:什麽是鏈式銷齒輪
1.速度考慮因素
本選擇方法適用於相對鏈條速度在50m/min以下的情況。
(50m/min以下時的對應示例)
- 考慮直線用途時:
變更為滾動驅動等纏繞方式 - 考慮卷繞用途時:
將鏈條安裝直徑改小
| 相對鏈條速度 m/min |
銷齒輪 速度係數 |
|---|---|
| 小於15 | 1.0 |
| 15以上30未満 | 1.2 |
| 30以上50未満 | 1.4 |
2.鏈輪考慮
請使用13齒以上的鏈條式銷齒輪用鏈輪。
推薦18顆牙齒。
3.鏈銷傳動示例
鏈條式銷輪驅動選定器
| SI單位 |
|---|
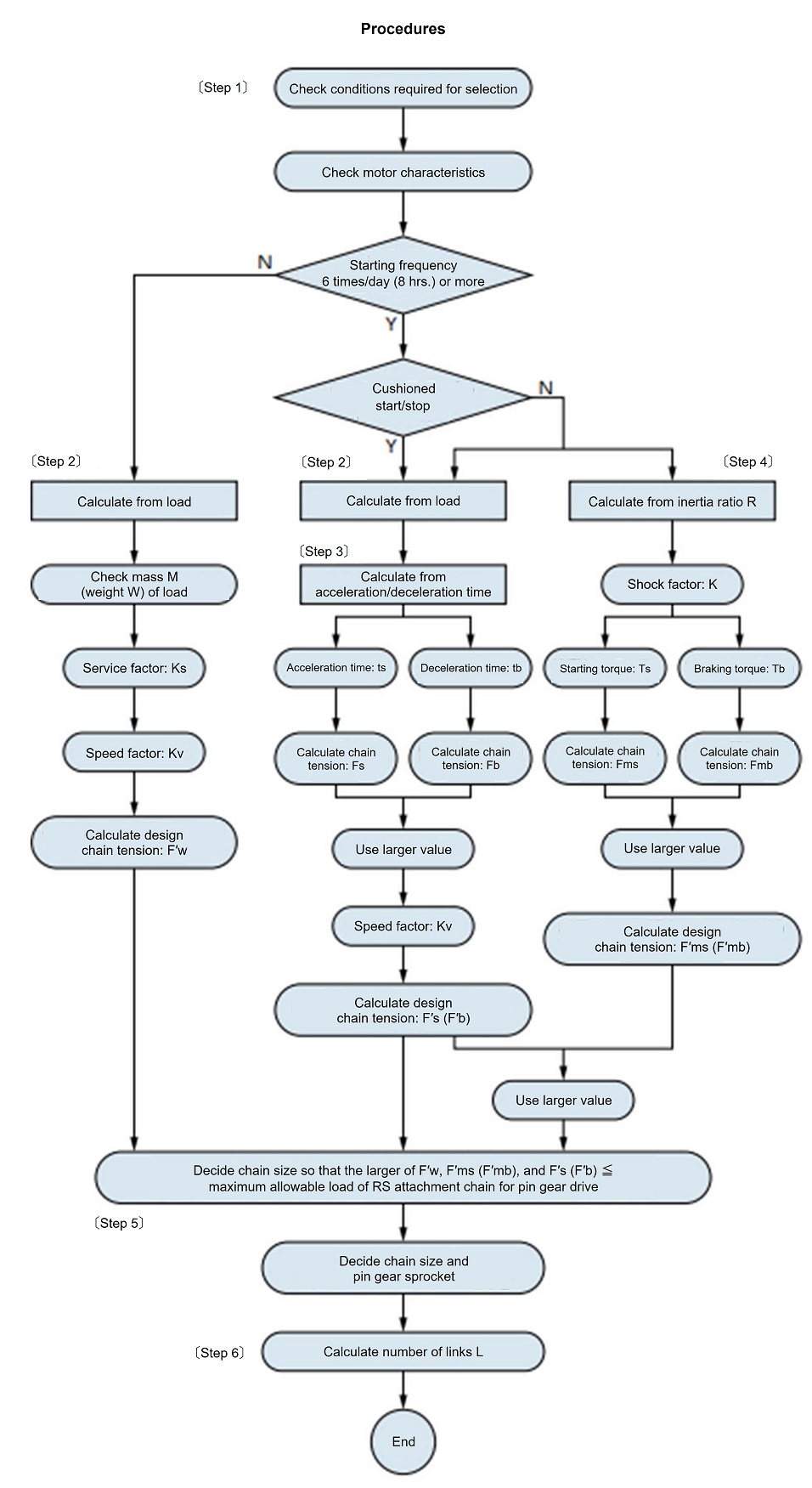
步驟1使用機械、電機特性的確認
步驟2根據負荷計算銷齒輪驅動鏈輪的轉速 n = 1750 ×
1
181.9
相對鏈條速度V=
220× π ×9.6
1000
=6.6 (m/min) 假設切割機造成一定影響 由於負荷的質量不明,因此通過驅動側扭矩求出作用張力。 電機的額定扭矩 銷齒驅動鏈輪軸扭矩 鏈作用張力F= 2T d 1000 = 2 × 1.49 220 1000 = 13.6 (kN) 修正後的鏈條張力 F'w = F × Ks × Kv = 13.6 × 1.3 × 1.0 步驟3根據加減速時間計算作用扭矩Tm=
Ts+Tb
2×100
×Tn=
290+305
2×100
×0.00819 因負荷不明,設電動機的額定扭矩Tn=T l, 加速時間ts=
(Im+I l) ×n 1
9550× (Tm-T l)
=
(0.00425+0.00072) ×1750
9550× (0.0244 -0.00819)
電機的制動扭矩Tb=0.00819×1.8=0.0147 (kN·m) 減速時間tb=
(Im+I l) ×n 1
9550× (Tb+T l)
電機軸換算負荷的慣性矩II l =0.00072 (kg·m 2) Fw=F=13.6 (kN) [步驟2中的值] 由於 tb < ts,求減速過程中鏈條的張力。 電機軸的角速度ω=2 π ×n 1 =2 π ×1750=11000 (rad) 電機軸的角減速ωb=
ω
60×tb
=
11000
60×0.040
減速時鏈條張力Fb=
I l ×ωb×i
1000×
d
(2×1000)
+Fw 減速過程中修正後的鏈條張力 F'b = Fb × Kv = 19.1 × 1.0 步驟4根據慣性比R計算慣性比R= I l Im = 0.00072 0.00425 =0.17 根據表4,衝擊係數K = 0.23 起動時鏈條張力Fms=
Ts×i
d
2×1000
×100
×Tn 制動時鏈條張力Fmb=
Tb×i
d
2×1000
×100
×Tn×1.2 從 Fms > Fmb 比較步驟5 (1) (2) (3)比較 (1)、(2) 和 (3),選擇帶有銷附件的鏈條,其最大容許張力滿足最大施加張力 (2) 19.1 kN。 使用具有銷齒輪的 RS120附件鏈時的最大容許張力 銷齒輪鏈輪的節距圓直徑為Φ220,因此此鏈輪有18個齒。 重新計算步驟2、3和4。 [步驟2] F = 2T d 1000 = 2 × 1.49 222.49 1000 = 13.4 (kN) F'w = F × Ks × Kv = 13.4 × 1.3 × 1.0 = 17.4 (kN) [步驟3] Fb =
Iℓ × ωb × i
1000 ×
d
(2 × 1000)
+ Fw 減速時的修正鏈張力 F'b = Fb × Kv = 18.8 × 1.0 = 18.8 (kN) [步驟4] Fms =
Ts × i
d
2 × 1000
× 100
× Tn 修正鏈張力 F'ms = Fms × K × Kv = 38.8 × 0.23 × 1.0 = 8.92 (kN) 由於修正後的鏈條張力均在最大容許張力範圍內,因此可以使用銷附件和銷齒輪鏈輪。 [步驟6] 鏈節數L的計算 鏈節數L的計算 242相當於鏈節基準長度 (38.1×242=9220.2mm) |
| {重力單位} |
|---|
步驟1使用機械、電機特性的確認
步驟2根據負荷計算銷齒輪驅動鏈輪的轉速 n = 1750 ×
1
181.9
相對鏈條速度V=
220× π ×9.6
1000
=6.6 (m/min) 假設切割機造成一定影響 由於負荷的質量不明,因此通過驅動側扭矩求出作用張力。 電機的額定扭矩 銷齒驅動鏈輪軸扭矩 鏈作用張力F= 2T d 1000 = 2 × 152 220 1000 = 1380 (kgf) 修正後的鏈張力 F'w = F × Ks × Kv = 1380 × 1.3 × 1.0 步驟3根據加減速時間計算作用扭矩Tm=
Ts+Tb
2×100
×Tn=
290+305
2×100
×0.835 因負荷不明,設電動機的額定扭矩Tn=T l, 加速時間ts=
(GD 2 m+GD 2l)×n 1
375× (Tm-t l)
=
(0.017+0.00288) ×1750
375× (2.48 -0.835)
電機的制動扭矩Tb=0.835×1.8=1.50 (kgf·m) 減速時間tb=
(GD 2 m+GD 2l)×n 1
375× (Tb+T l)
電機軸換算負荷GD 2 GD 2l =0.00288 (kgf·m 2) Fw=F=1380 (kgf) [步驟2中的值] 由於 tb < ts,求減速過程中鏈條的張力。 電機軸的角速度ω=2 π ×n 1 =2 π ×1750=11000 (rad) 電機軸的角減速ωb=
ω
60×tb
=
11000
60×0.040
減速時鏈張力Fb=
GD 2l / 4 × ωb × i
d
(2 × 1000)
× G
+ Fw 減速過程中修正後的鏈條張力 F'b = Fb × Kv = 1940 × 1.0 步驟4根據慣性比R計算慣性比R= GD 2l GD 2 m = 0.00288 0.017 =0.17 根據表4,衝擊係數K = 0.23 起動時鏈條張力Fms=
Ts×i
d
2×1000
×100
×Tn 制動時鏈條張力Fmb=
Tb×i
d
2×1000
×100
×Tn×1.2 從 Fms > Fmb 比較步驟5 (1) (2) (3)比較 (1)、(2) 和 (3),選擇帶有銷附件的鏈條,其最大容許張力滿足最大施加張力 (2) 1940 kgf。 使用具有銷齒輪的 RS120附件鏈時的最大容許張力 銷齒輪鏈輪的節距圓直徑為Φ220,因此此鏈輪有18個齒。 重新計算步驟2、3和4。 [步驟2] F = 2T d 1000 = 2 × 152 222.49 1000 = 1370 (kgf) F'w = F × Ks × Kv = 1370 × 1.3 × 1.0 = 1780 (kgf) [步驟3] Fb =
GD2ℓ/4 × ωb × i
d
(2 × 1000)
× G
+ Fw 減速時的修正鏈張力 F'b = Fb × Kv = 1930 × 1.0 = 1930 (kgf) [步驟4] Fms =
Ts × i
d
2 × 1000
× 100
× Tn 修正鏈張力 F'ms = Fms × K × Kv = 3960 × 0.23 × 1.0 = 911 (kgf) 由於修正後的鏈條張力均在最大容許張力範圍內,因此可以使用銷附件和銷齒輪鏈輪。 [步驟6] 鏈節數L的計算 鏈節數L的計算 242相當於鏈節基準長度 (38.1×242=9220.2mm) |
選定結果
| 鏈型編號 | RS120-2LK1+242L-JR |
| 鏈輪型號 | RS120-1 □ 18TQ-G (□將包含輪轂) |
