技術資料直線作動機電動缸
選擇註意事項 (Eco系列CDS類型)
- ·標準規格的氣缸不帶止轉機構。在前端部分自由的狀態下使用時,請選擇桿的防轉規格 (選配) 。
另外,附磁感測器 (選配) 時,必須有桿子防轉規格。 - ·選定的柱面的起動次數是否在允許值以內,請參照此處的允許起動回數表。
- ·按壓或停止吸引使用本氣缸時,對方裝置側的強度請為額定推力的300%以上。
- ・電動缸設計用於室內。為避免生鏽等問題,請將其存放在良好的室內環境中。注意濕度。將其安裝在溫度變化劇烈的地方會導致冷凝,可能導致故障或生鏽,因此請務必小心。
- ·請勿在腐蝕性環境中存放或使用。此外,不能在易燃性環境下使用。
- ·請勿在密閉容器內等無法散熱的場所使用,否則可能會導衹故障。
安裝註意事項 (Eco系列CDS類型)
- - 使用耳軸式安裝或法蘭式安裝來安裝主體。如果使用涉及擺動的耳軸式安裝,請選擇 I 形或 U 形先端金具先端金具
- ·施加橫向負荷時,請設置導軌,避免直接承受橫向負荷或彎矩。
- ·使用耳軸安裝時,可水平或垂直安裝。
- ·使用法蘭安裝時,請垂直安裝。(參見右圖)
- ・當使用長行程水平放置時,請如圖右所示單獨支撐框架底部。此時,請勿將框架和支撐底座固定在一起。
耳軸支架
法蘭安裝
框架頂端支撐 (不可固定)
使用說明 (Eco系列CDS類型)
- ·停止按壓或拉緊時電機停止,但端子臺上為通電狀態。打開端子箱進行作業時,請務必切斷主電源。
- ·手動調整行程時,請取下電機反負荷側的蓋螺栓,用平頭螺絲刀等旋轉手動軸。但是,因為是在剎車的狀態下操作,所以請作為緊急用來使用。此外,手動操作時請務必卸下負載。
- ・切勿使用變頻器。此汽缸利用接線盒內內建的電流偵測系統 (CDS) 偵測過電流,停止馬達運轉並控制押付力,因此使用變頻器會損壞 CDS 電路。
- ・嚴禁對此汽缸進行絕緣電阻測試。否則可能會損壞內建的電容放電裝置(CDS)。對外部電路進行絕緣電阻測試時,請先將所有端子從接線盒中移除。
- ·請以0.2秒以上的間隔進行前進、後退的切換。
- ·運行中及剛停止後電機部分周圍的溫度可能會大幅上升,因此請絕對不要觸摸電機部分周圍。
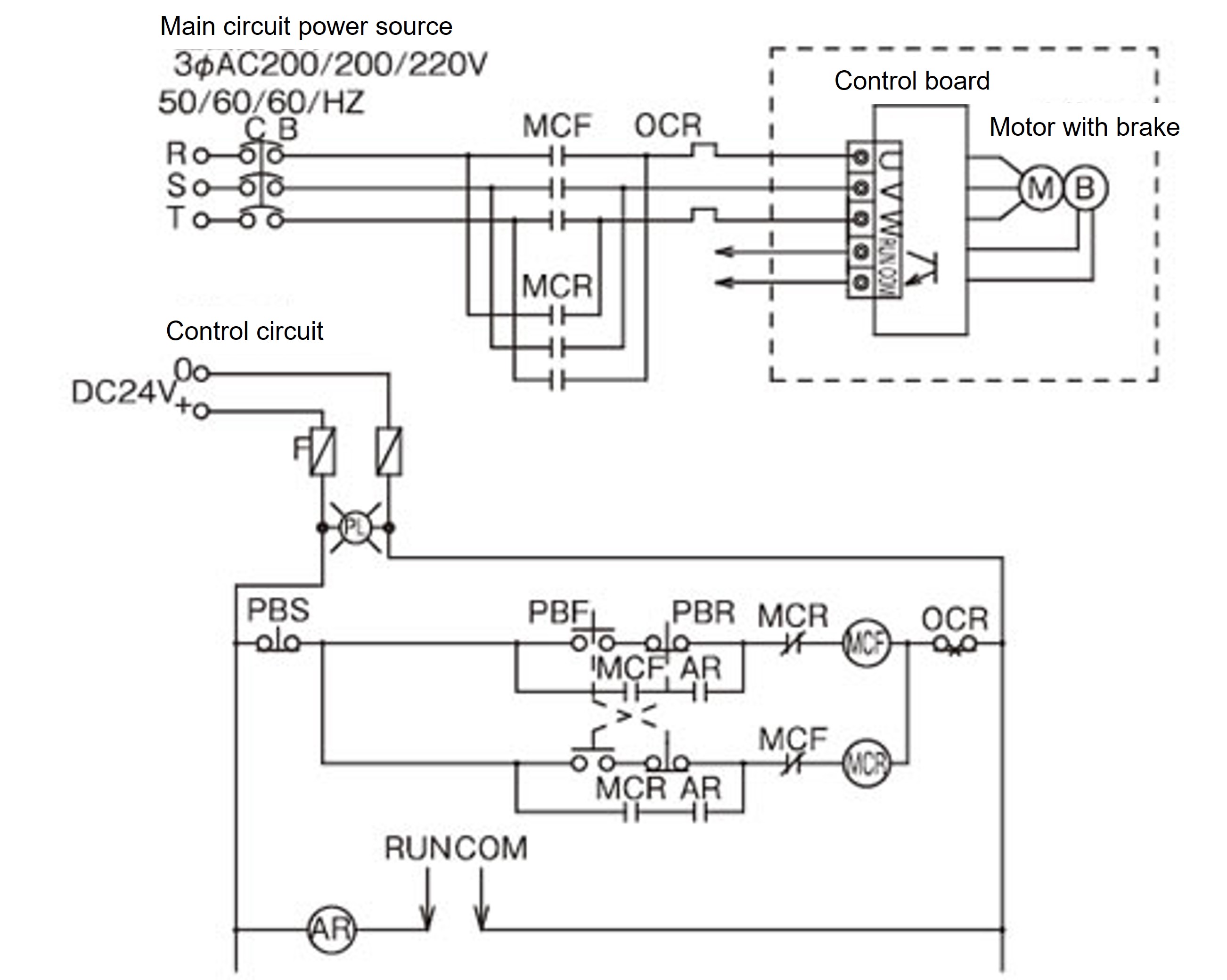
參考電路圖
NOTE:
- 1.本圖為單動電路圖。在此原理圖中,直通和並行PBF均向前移動。
- 2. 當氣壓缸因PBF(活塞桿前進)的作用而向前移動,並在行程末端或中間碰到擋板時,會產生押付力並自動停止。回縮時,氣缸因PBR(活塞桿後退)的作用而向後移動,並以與前進時相同的方式停止。每次汽缸停止移動時,電路都應關閉MCF(活塞桿後退)和MCR(活塞桿後退)。
- 3.可從柱面端子臺的RUN·COM端子獲取柱面工作時的輸出信號。
開路集電極輸出MAX.50mA DC30V
請使用DC50mA以下繼電器AR的線圈電流。 - 4.請使用富士電機制造的觸點容量相當於SC-O以上的電磁接觸器。
- 5.制動馬達電流值 (制動已內部接線)
型號 電機額定電流值 (A) 電機限制電流值 (A) 200V 50Hz 200V 60Hz 220V 60Hz 200V 50Hz 200V 60Hz 220V 60Hz LPE025HT(HK) 0.6 0.6 0.6 1.0 0.9 1.0 LPE050LT(LK) 0.6 0.6 0.6 1.0 0.9 1.0 LPE050HT(HK) 1.1 1.1 1.1 2.1 1.9 2.1 LPE100LT(LK) 1.2 1.3 1.2 2.1 1.9 2.1
註)電機額定電流值包括制動電流 (0.11A),是氣缸端子箱的U·W相的值。與電機銘板的電流值不同,敬請註意。
