技術資料傳動鏈條滾子鏈選型
6.容許張力選擇
這是利用最大容許張力進行選擇的方法。
1.速度考慮因素
本選擇方法是在表1所示的速度內使用滾子鏈時的選擇方法。在表中的上限速度以上使用時,請使用一般選擇法進行選擇。
| 間距 mm |
上限速度 m/min |
|---|---|
| 小於12.70 | 120 |
| 12.70 | 100 |
| 15.875 | 90 |
| 19.05 | 80 |
| 25.40 | 70 |
| 31.75 | 60 |
| 38.10 | 50 |
| 44.45 | 50 |
| 50.80 | 50 |
| 57.15 | 40 |
| 63.50 | 40 |
| 76.20 | 40 |
| 101.60 | 30 |
| 127.00 | 30 |
塑鋼鏈條的最大速度為 70 m/min。
2.衝擊考慮因素
在惡劣條件下,例如受到較大衝擊的傳動裝置,特別是承受較大載荷的傳動裝置或可能施加橫向載荷的傳動裝置,應使用 F 型連結鏈節或 2 節距過渡鏈節。
3. 連結鏈節和過渡鏈節的強度
當使用表 2 和表 3 所示的滾輪鏈的 M 型連結鏈節或過渡鏈節時,將最大容許張力乘以表中所示的百分比。
| RS滾子鏈條 | RS15, RS25, RS37, RS38, RS41, BF25-H |
80% |
| RS滾子鏈條 BS/DIN規格 |
RF06B, RS56B, RS56B |
80% |
| 耐寒滾子鏈條 KT規格 |
所有尺寸 | 80% |
| 過渡鏈節 | |||
|---|---|---|---|
| 一節距 | 兩節距 | 四節距 | |
| RS滾子鏈條 | 65% | 100% | - |
| RS滾子鏈條 BS/DIN規格 |
60% | 60% | - |
| 超級鏈條 | - | - | 85% |
| RS滾子鏈條 NP規格 |
65% | - | - |
| RS滾子鏈條 NEP規格/ APP規格 |
65% | - | - |
| 低噪音鏈條 | 65% | - | - |
4.鏈輪考慮
使用強力傳動鏈條時,鏈條張力會增加。因此,市售鑄鐵鏈輪的加強筋和輪轂強度可能不足。請使用 S35C 或更高等級的材料。 RS 鏈輪強度足以承受強力傳動鏈條。對於強力傳動鏈條請使用齒頂經過硬化處理的鏈輪。
根據容許張力選定法的選定例
條件
| 使用機器 | 輸送機驅動 |
| 搬運物量 M | 6000kg |
| 搬運物速度 V ℓ | 30m/min |
| 輸送輥外徑 | 380mm |
| 皮帶厚度 | 10mm |
| 輸送機轉矩 | 3.3kN・m{337kgf・m} |
| 電動機主要規格 |
|
| 減速機減速比 | 1/50 (i = 50) |
| 傳動軸 | 軸徑Φ66mm |
| 從動軸 | 軸徑Φ94mm |
| 軸距 | 500mm |
| 從動鏈輪外徑 | ≦400mm |
| 起動頻率 | 10次/天 |
| 撞擊類型 | 伴隨著一些衝擊。 |
| 軟啟動停止 | 無 |
| SI單位 |
|---|
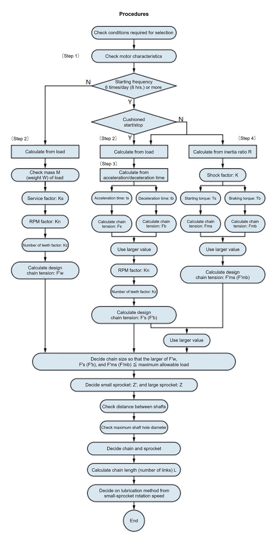
步驟1電機特性的確認·額定扭矩 ·起動扭矩 ·最大 (靜止) 扭矩 ·制動扭矩 ·電機慣性矩 步驟2根據負荷計算傳動軸轉速 傳動軸轉速 鏈條減速比= 23.9 36 = 1 1.51 從動鏈輪的PCD d 2 =400mm時 進行鏈條的臨時選定。 影響程度有限…使用係數Ks = 1.3 假修正鏈張力=Fw×Ks=16.5×1.3=21.5 (kN) 我們暫選 RS120-1,其最大容許張力為 30.4kN。 從動鏈輪外徑<400mm 31T 主動鏈輪齒數= 31 1.51 =21T PCD d=255.63 (mm) 鏈速 =
P × Z' × n
1000
=
38.1 × 21 × 36
1000
小鏈輪轉速:36 r/min,旋轉係數 Kn = 1.03 小鏈輪齒數21T ....齒數係數Kz=1.10 鏈條張力Fw=傳送帶輥旋轉扭矩×1000×
2
d 2
校正鏈張力 F'w = Fw × Ks × Kn × Kz RS120-1 的最大容許張力為 30.4kN。 檢查搬運物速度(選擇條件:30m/min) V l =n 2 ×
(傳送輥外徑+2×皮帶厚度) × π
1000
步驟3根據加減速時間計算在步驟 2 的計算中,確定小鏈輪(減速機輸出軸鏈輪)為 RS120 21T,因此接下來的計算也將選擇一個具有相同節距和齒數的鏈輪。 如果加減速時間已知,則使用該值進行計算。這裡以未知的假設計算。 作用扭矩Tm= Ts+Tmax 2 = 0.116+0.122 2 =0.119 (kN·m) 負荷扭矩T l =Fw×
d
2×1000×i
=17.5×
255.63
2×1000×50
電機軸換算負荷側的慣性力矩I l 電機的慣性矩Im=0.088 (kg·m 2) 電機的加速時間 電機減速時間 由於 tb < ts,減速時鏈條張力 Fb 大於加速時鏈條張力 Fs,因此下文也採用此值。 減速度 減速時鏈條張力 校正鏈條張力 研究具有同等PCD的RS140 18T (外徑279mm d 1 =255.98) 和27T (外徑407mm d 2 =382.88) 時,由於與從動鏈輪外徑≤400mm的條件相抵觸,因此不能使用。 鏈條減速比從要求的3623.9變為2618。 RS140-1 不能使用,因為它的最大容許張力為 40.2kN。 RS140-SUP-1 可以使用,因為它的最大容許張力為 53.9kN。 鏈輪軸孔徑18T時最大89mm, 26T時最大103mm。 軸間距離為500mm,鏈輪齒數可使用18T (d 1 =255.98) 和 步驟4根據慣性比R計算慣性比R= I l Im = 0.044 0.088 =0.5 由於傳動裝置有間隙....衝擊係數K=1.0 起動扭矩Ts=0.116 (kN·m) 基於起動扭矩的鏈條張力 制動扭矩Tb=0.116 (kN·m) 基於制動扭矩的鏈條張力 如果 Fmb > Fms,則使用較大的 Fmb。 補償鏈條張力
(1)比較、(2) 和 (3) 時,(3) 產生最大的修正鏈張力。 F'mb = 61.7 (kN),因此 RS120-3 (最大容許張力76.0 kN) 軸間距離為500mm,鏈輪齒數可使用21T (d 1 =255.63) 和 RS160 15T(外徑269mm d 1 = 244.33)採用相同的PCD RS160-1 不能使用,因為它的最大容許張力為 53.0kN。 RS160-SUP-1 可以使用,因為它的最大容許張力為 70.6kN。 鏈輪軸孔徑15T時最大95mm, 23T時最大118mm。 軸間距離為500mm,鏈輪齒數可使用15T (d 1 =244.33) 和 |
| {重力單位} |
|---|
步驟1電機特性的確認·額定扭矩 ·起動扭矩 ·最大 (靜止) 扭矩 ·制動扭矩 ·電機的GD 2 步驟2根據負荷計算傳動軸轉速 傳動軸轉速 鏈條減速比= 23.9 36 = 1 1.51 從動鏈輪的PCD d 2 =400mm時 進行鏈條的臨時選定。 影響程度有限…使用係數Ks = 1.3 假修正鏈張力=Fw×Ks=1690×1.3=2200 (kgf) 我們暫選 RS120-1,最大容許張力為 3100 kgf。 從動鏈輪外徑<400mm 31T 主動鏈輪齒數= 31 1.51 =21T PCD d=255.63 (mm) 鏈速 =
P × Z' × n
1000
=
38.1 × 21 × 36
1000
小鏈輪轉速:36 r/min,旋轉係數 Kn = 1.03 小鏈輪齒數21T ....齒數係數Kz=1.10 鏈條張力Fw=傳送帶輥旋轉扭矩×1000×
2
d 2
校正鏈張力 F'w = Fw × Ks × Kn × Kz RS120-1 可使用最大容許張力為 3100 kgf。 檢查搬運物速度(選擇條件:30m/min) V l =n 2 ×
(傳送輥外徑+2×皮帶厚度) × π
1000
步驟3根據加減速時間計算在步驟 2 的計算中,確定小鏈輪(減速機輸出軸鏈輪)為 RS120 21T,因此接下來的計算也將選擇一個具有相同節距和齒數的鏈輪。 如果加減速時間已知,則使用該值進行計算。這裡以未知的假設計算。 作用扭矩Tm= Ts+Tmax 2 = 11.9+12.5 2 =12.2 (kgf·m) 負載扭矩T l =Fw×
d
2×1000×i
=1790×
255.63
2×1000×50
電機軸換算負荷側的GD 2 電機的GD 2 GD 2 m=0.352 (kgf·m 2) 電機的加速時間 電機減速時間 由於 tb < ts,減速時鏈條張力 Fb 大於加速時鏈條張力 Fs,因此下文也採用此值。 減速度 減速時鏈張力 校正鏈條張力 研究具有同等PCD的RS140 18T (外徑279mm d 1 =255.98) 和27T (外徑407mm d 2 =382.88) 時,由於與從動鏈輪外徑≤400mm的條件相抵觸,因此不能使用。 鏈條減速比從要求的36/23.9變為26/18。 RS140-1 不能使用,因為它的最大容許張力為 4100 kgf。 RS140-SUP-1 可以使用,因為它的最大容許張力為 5500 kgf。 鏈輪軸孔徑18T時最大89mm, 26T時最大103mm。 軸間距離為500mm,鏈輪齒數可使用18T (d 1 =255.98) 和 步驟4根據慣性比R計算慣性比R= GD 2l GD 2 m = 0.176 0.352 =0.5 由於傳動裝置有間隙....衝擊係數K=1.0 起動扭矩Ts=11.9 (kgf·m) 基於起動扭矩的鏈條張力 制動扭矩Tb=11.9 (kgf·m) 基於制動扭矩的鏈條張力 如果 Fmb > Fms,則使用較大的 Fmb。 補償鏈條張力
(1)比較、(2) 和 (3) 時,(3) 產生最大的修正鏈張力。 F'mb = 6330 (kgf),因此 RS120-3 (最大容許張力7550 kgf) 軸間距離為500mm,鏈輪齒數可使用21T (d 1 =255.63) 和 RS160 15T(外徑269mm d 1 = 244.33)採用相同的PCD RS160-1 不能使用,因為它的最大容許張力為 5400 kgf。 RS160-SUP-1 可以使用,因為它的最大容許張力為 7200 kgf。 鏈輪軸孔徑15T時最大95mm, 23T時最大118mm。 軸間距離為500mm,鏈輪齒數可使用15T (d 1 =244.33) 和 |
選定結果
| 條件 | 步驟 | 型號 | 鏈輪 | 鏈節數 | 潤滑形式 |
|---|---|---|---|---|---|
| 啟動頻率<6 | 步驟2 | RS120-1 | 21T×31T | 54鏈節 | AII |
| 啟動頻率6次以上 有緩衝啟動。 |
步驟3 | RS120-2 | 21T×31T | 54鏈節 | AII |
| RS140-SUP-1 | 18T×26T | 46鏈節 | B | ||
| 啟動頻率6次以上 無緩衝啟動。 |
步驟3 步驟4 |
RS120-3 | 21T×31T | 54鏈節 | AII |
| RS120-SUP-2 | B | ||||
| RS160-SUP-1 | 15T×23T | 40鏈節 | B |
- 註)1.潤滑形式:可通過各鏈條的尺寸、規格的傳動能力表進行確認。
- 2.所有軸間距離都需要調整。
