技術資料傳動鏈條滾子鏈選型
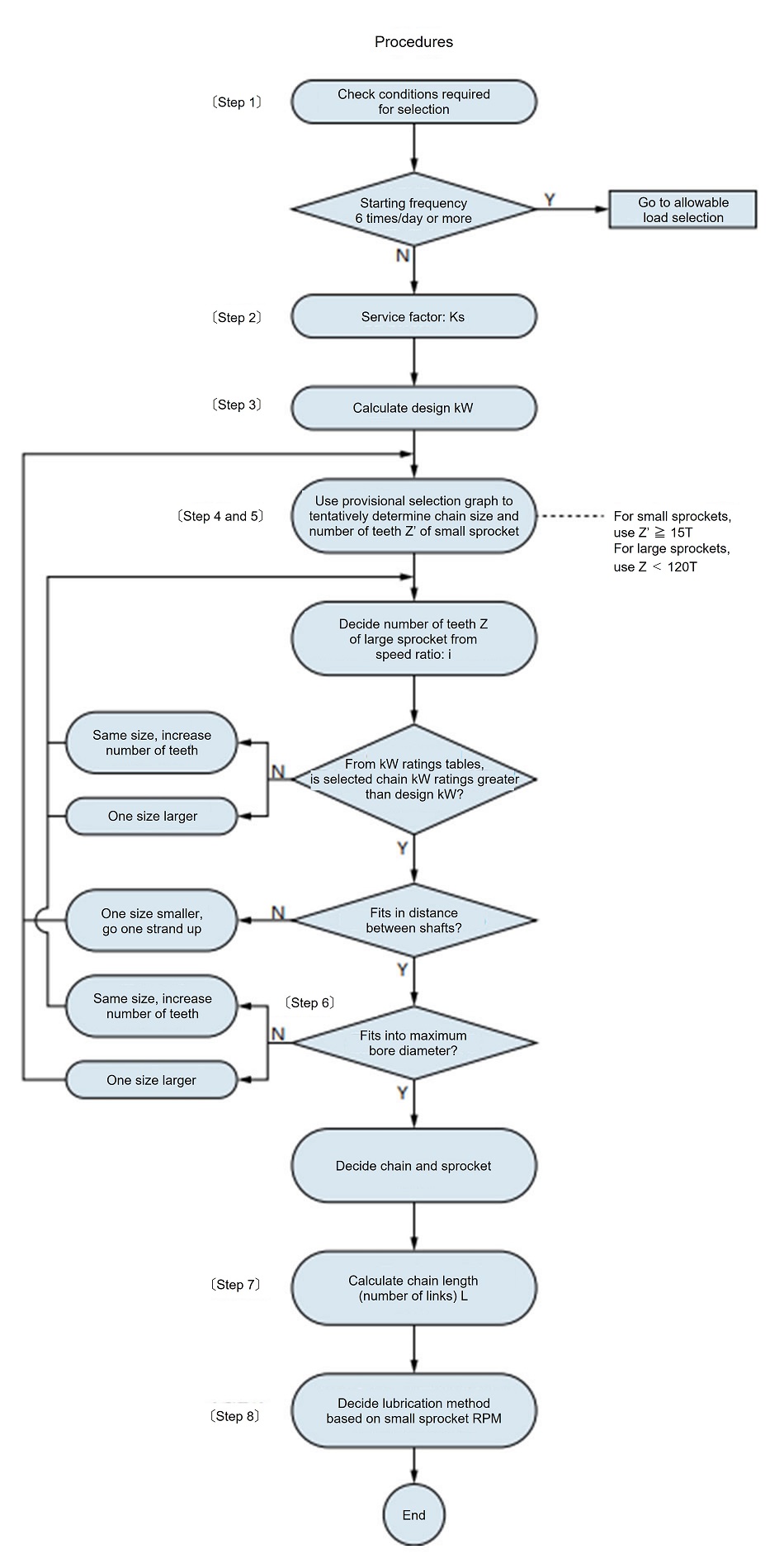
5.一般選定法
卷繞傳動 (正反) 連續旋轉傳動
步驟4、5鏈條和小鏈輪齒數的選定
使用簡單的選擇圖表(此處)或傳動能力表來確定滿足高速軸轉速和所需功率傳輸kW的鏈條和小鏈輪的齒數。
此時,選擇具有所需傳動能力的最小螺距的鏈條。
如果1列強度不足,則選擇多列。此外,如果使用位置有限制,則軸之間的距離應盡可能短。
減小鏈輪外徑時,使用小節距的多列滾輪。
請使用鏈條。
步驟6大鏈輪齒數的選定
小鏈輪的齒數確定後,將其乘以速比來決定大鏈輪的齒數。
小鏈輪的齒數在15顆以上比較合適,因此大鏈輪的齒數超過120顆是不理想的。
那個時候,會減少小鏈輪的齒數,那種情況也推薦使用13顆以上。
步驟7奇數鏈節時
如果連結數為奇數,請盡量避免使用過渡鏈節,並更改中心距離,使連結數為偶數。
使用RS滾子鏈條的 1 節距過渡鏈節或超級鏈條的 4 節距過渡鏈節時,請根據各傳動能力表中的註釋,允許動力傳輸能力有所降低。
簡易選定圖
·查看圖示...... (圖2)
(範例)修正功率 kW = 7kW,1列
- 1. 當小鏈輪轉速為100 r/min時
觀察補正Kw = 7kW(縱軸)和轉速(橫軸),鏈條為 RS80,鏈輪小於 18T 但大於 13T,因此我們可以根據交點位置確定可以使用尺寸約為 15T(15 齒)的鏈輪。 - 2. 當小鏈輪轉速為200 r/min時
使用與前例相同的方法,可以確定其容量小於 RS60-18T 且大於 RS60-13T。使用此表進行初步選擇後,請使用鍊號對應的傳動能力表進行確認。 - 3. 使用 1 節距過渡鏈節或超級鏈條4 節距過渡鏈節時,請根據各傳動能力表中的註釋,允許動力傳輸能力有所降低。
圖 2:RS滾子鏈條簡易選型圖
圖 3 RS-HT強力鏈條的簡易選型圖
圖 4超級鏈條RS-SUP 簡單選擇圖
圖 5. RS滾子鏈條BS/DIN規格簡易選用表
簡易選定圖
·查看圖示...... (圖2)
(範例)修正功率 kW = 7kW,1列
- 1. 當小鏈輪轉速為100 r/min時
觀察補正Kw = 7kW(縱軸)和轉速(橫軸),鏈條為 RS80,鏈輪小於 18T 但大於 13T,因此我們可以根據交點位置確定可以使用尺寸約為 15T(15 齒)的鏈輪。 - 2. 當小鏈輪轉速為200 r/min時
使用與前例相同的方法,可以確定其容量小於 RS60-18T 且大於 RS60-13T。使用此表進行初步選擇後,請使用鍊號對應的傳動能力表進行確認。 - 3. 使用 1 節距過渡鏈節或超級鏈條4 節距過渡鏈節時,請根據各傳動能力表中的註釋,允許動力傳輸能力有所降低。
圖 2:RS滾子鏈條簡易選型圖
圖 3 RS-HT強力鏈條的簡易選型圖
圖 4超級鏈條RS-SUP 簡單選擇圖
圖 5. RS滾子鏈條BS/DIN規格簡易選用表
簡易選定圖
·查看圖示...... (圖2)
(範例)修正功率 kW = 7kW,1列
- 1. 當小鏈輪轉速為100 r/min時
觀察補正Kw = 7kW(縱軸)和轉速(橫軸),鏈條為 RS80,鏈輪小於 18T 但大於 13T,因此我們可以根據交點位置確定可以使用尺寸約為 15T(15 齒)的鏈輪。 - 2. 當小鏈輪轉速為200 r/min時
使用與前例相同的方法,可以確定其容量小於 RS60-18T 且大於 RS60-13T。使用此表進行初步選擇後,請使用鍊號對應的傳動能力表進行確認。 - 3. 使用 1 節距過渡鏈節或超級鏈條4 節距過渡鏈節時,請根據各傳動能力表中的註釋,允許動力傳輸能力有所降低。
圖 2:RS滾子鏈條簡易選型圖
圖 3 RS-HT強力鏈條的簡易選型圖
圖 4超級鏈條RS-SUP 簡單選擇圖
圖 5. RS滾子鏈條BS/DIN規格簡易選用表
使用係數Ks
傳動能力是基於負荷變動較小的條件,因此輸電kW數根據負載波動的大小,透過使用係數Ks 進行修正。
根據表 2,使用係數Ks 是根據機器類型和原動機來決定的。
將傳動kW數乘以使用係數,即可得到補正kW。
| 撞擊類型 | 使用機器實例 | 發動機的種類 | ||
|---|---|---|---|---|
| 馬達 渦輪 |
內燃機 | |||
| 附流體接頭 |
流體配件 無 |
|||
| 平滑傳動 | 負荷變動少的傳送帶、鏈式傳送帶、 離心泵、離心鼓風機、一般纖維機械、 負荷變動少的一般機械 |
1.0 | 1.0 | 1.2 |
| 伴隨些許衝擊的傳動 |
離心壓縮機、船用推進機、負荷稍有變動的傳送帶、 自動爐、幹燥機、粉碎機、一般機床、壓縮機、 一般土建機械、一般造紙機械 |
1.3 | 1.2 | 1.4 |
| 伴隨大衝擊的傳動 |
壓力機、壓碎機、土木礦山機械、振動機械、 石油挖土機、橡膠攪拌機、軋輥、軋機、 施加逆轉或衝擊負荷的一般機械 |
1.5 | 1.4 | 1.7 |
一般選定法的選定例
步驟1選定的必要條件
- 使用機械:攪拌機
- 撞擊類型:傳動時伴有一定的衝擊
- 發動機類型:電動機
- 額定功率:11kW,1800 r/min
- 高速軸:軸孔直徑Φ45,轉速90 r/min
- 低速軸:軸孔直徑Φ60,轉速30 r/min
- 軸間距離:350mm
- 其它:軸間距離方向的空間700mm
步驟二:確定使用係數
使用係數表2,使用係數Ks = 1.3
| 撞擊類型 | 使用機器實例 | 發動機的種類 | ||
|---|---|---|---|---|
| 馬達 渦輪 |
內燃機 | |||
| 附流體接頭 |
流體配件 無 |
|||
| 平滑傳動 | 負荷變動少的傳送帶、鏈式傳送帶、 離心泵、離心鼓風機、一般纖維機械、 負荷變動少的一般機械 |
1.0 | 1.0 | 1.2 |
| 伴隨些許衝擊的傳動 |
離心壓縮機、船用推進機、負荷稍有變動的傳送帶、 自動爐、幹燥機、粉碎機、一般機床、壓縮機、 一般土建機械、一般造紙機械 |
1.3 | 1.2 | 1.4 |
| 伴隨大衝擊的傳動 |
壓力機、壓碎機、土木礦山機械、振動機械、 石油挖土機、橡膠攪拌機、軋輥、軋機、 施加逆轉或衝擊負荷的一般機械 |
1.5 | 1.4 | 1.7 |
步驟 3:確定補正Kw
補正kW = 11kW x 1.3 = 14.3kW
步驟4、5鏈條和鏈輪齒數的選定
根據高速軸轉速 90 r/min和補正Kw (14.3 kW),計算鏈條數量和小鏈輪的齒數。
- (1)利用簡單的選擇圖表(此處)和傳動能力表,可以確定 RS100-1 的容量為 17T。
速度比為 1/3,因此 RS100 所需的齒數為 17T 和 51T。
然而,17T 鏈輪的外徑為 Φ189,51T 鏈輪的外徑為 Φ534,由於尺寸不合適,無法裝入所需的空間。
∵ 189 + 534 > 700 - (2)所以,當我們觀察多列時,
對於雙排配置,需要 19T 和 57T RS80-2 鏈輪,其外徑分別為 Φ167 和 Φ476,這在空間限制範圍內。
請在 RS80傳動能力表中查看此 RS80-2 的 19T 傳輸容量。
當小鏈輪有19個齒時,轉速為50 r/min傳遞的功率為5.06kW,轉速為100 r/min傳遞的功率為9.44kW,因此比例計算採用這兩個值之差。轉速為r/min傳遞的功率為8.56kW。 - (3)此8.56kW為單列鏈條的傳動能力。預計採用的雙列鏈條傳動能力,需乘以表1的多列係數。
8.56kW x 1.7 = 14.6kW×(可以通過拖動來移動)多列係數
多列滾子鏈的傳動能力不能達到單列滾子鏈的列數倍,因為鏈中各列的載荷不相等。
因此,多列滾子鏈的動力傳輸能力是透過將1列滾子鏈的動力傳輸能力乘以多列係數來計算的。
表1多列係數 滾子鏈列數 多列係數 兩列 1.7 3列 2.5 4列 3.3 5列 3.9 6列 4.6 - (4)此14.6kW的傳動能力符合補正kW(14.3kW)之要求。
步驟6確認軸孔直徑
檢查尺寸表中的軸孔直徑。RS80-2-19T的最大軸孔直徑為Φ66,可用於所需軸孔直徑Φ45。
RS80-2-57T的最大軸孔直徑為Φ89,因此可使用Φ60。
步驟7確定軸間距離
若中心距為350mm,(167 + 476)2< 350 適合所需空間。
鏈節數來自計算公式
兩軸卷繞傳動時
- (1)兩個鏈輪的軸間距離和齒數固定的情況
L = Z + Z' 2 + 2C + Z - Z' 6.28 2 C
- (2)鏈條的鏈節數和齒數是固定的情況C = 1 8 2L - Z - Z' + (2L - Z - Z')2 - 8 9.86 (Z - Z')2計算出的 L 值的任何小數部分(小數部分)都會向上取整併計為一個鏈接,即使它很小。
如果鏈節數為奇數,則必須使用過渡鏈節,但如果可能,請改變鏈輪齒數或中心距,使鏈節數為偶數。
- L:鏈條長度 (鏈節數)
- Z:大鏈輪的齒數
- Z':小鏈輪的齒數
- C:軸間距離用鏈節數表示
L = 57 + 192 + 2 × 35025.4 + 57 - 196.28235025.4 = 68.2
要創建偶數鏈節,請將小數部分向上舍入到70個鏈節。
步驟8潤滑形式的確認
小鏈輪型號為 RS80-2-19T,轉速為 90 r/min,根據傳動能力表,需要滴下給油。
註)關於懸掛用途和臺車驅動用途的滾子鏈的選定
使用平衡重時,設想減小電機容量,只增大制動器。
在這種情況下,如果標明了最大容許張力,則使用容許張力選擇方法選擇鏈條,然後選擇允許張力較大的滾子鏈。
請參照選定鏈時使用的計算公式 (此處) 。
