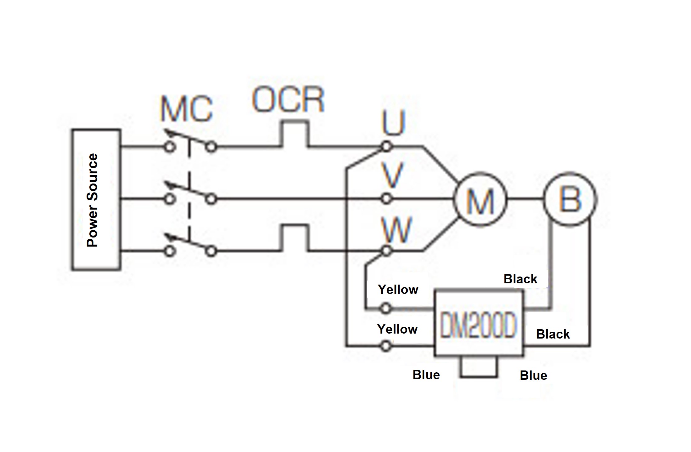
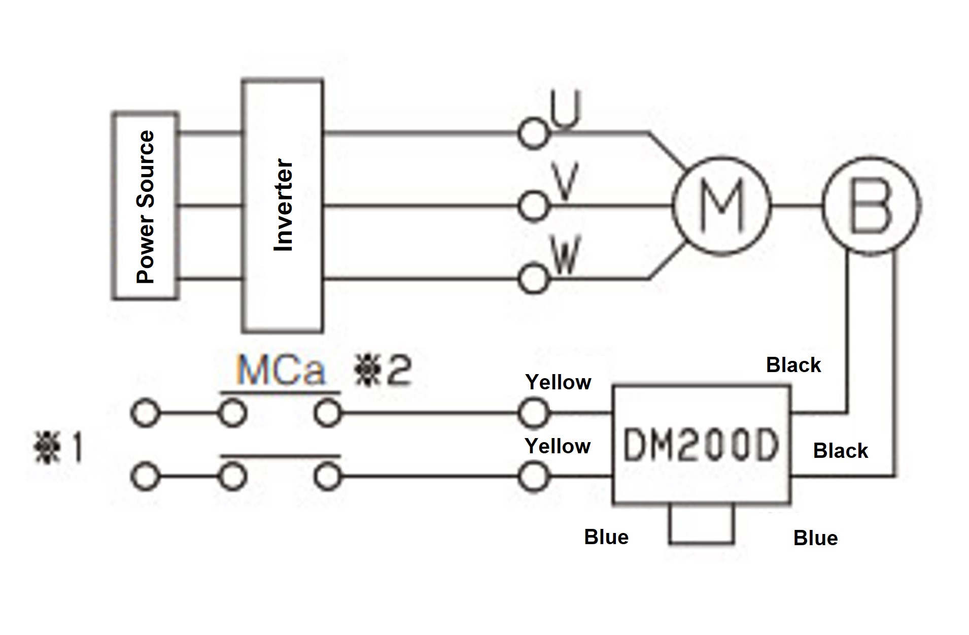
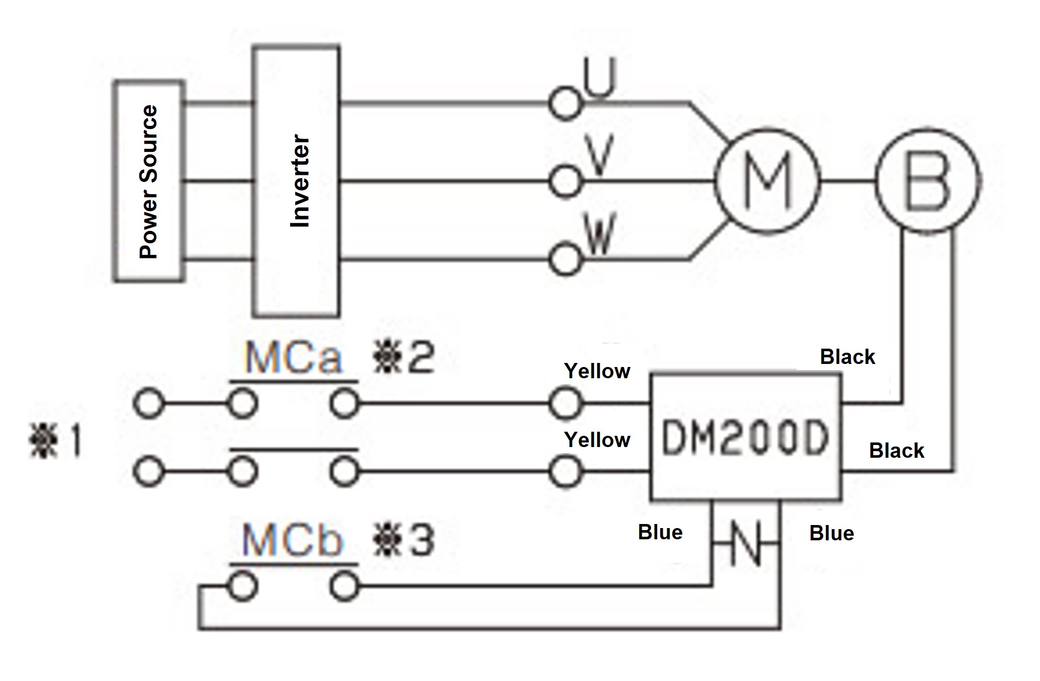
技術資料高速升降機電動升降機(Lift Master)接線圖(200V級)
馬達接線(200V級)對於H速和U速,提升速度很快,因此請使用變頻器控制來設定加/減速時間。
下圖的正相連接中升降機的升降方向請確認各尺寸表。
| S速 | S 速、H 速、U 速(變頻器驅動) | |
|---|---|---|
| 煞車同時切斷 | 煞車交流電各別操作 | 煞車交流電各別操作+直流電各別切斷 (當需要精確停止時) |
![]() |
![]() |
![]() |
[M]:馬達 [B]:煞車 MC:電磁接觸器 MCa:補助繼電器OCR:過電流繼電器 DM200D:DC Module (轉換器)--N--:保護元件(壓敏電阻)
- 註1) 制動電壓為DC90V。(200V交流電輸入DM200D)
- 註2)當使用直流電各別切斷時,煞車電源模組可能會因線路長度、接線方式、繼電器類型等原因而損壞,因此請在直流電各別切斷端子之間連接壓敏電阻。
- 註3)如果您使用功率為0.1kW至0.75kW的不同電壓規格(例如AC230V)且交流電各別操作,則煞車的供電電壓會有所不同。請聯絡我們。
- 註 4)務必從變頻器的主電源取煞車電源,並確保煞車操作與馬達開/關同步。
- 註 5)開啟和關閉 MCa 需要與變頻器聯鎖,因此請參閱變頻器的使用說明書。
- 註6) 將變阻器連接到制動電源模塊附近 (藍色引線部分) 更為有效。具體的壓敏電阻的型號如下所示,等價品的壓敏電阻也可以使用。變阻器電壓DM200D請選擇470V的。
- ※1號部位制動器的供給電壓,0.1kW、0.2kW應為200V~254V交流電,0.4kW、0.75kW應為200V~220V交流電,1.5kW~2.2kW應為200V~230V交流電。
- *2補助繼電器(MCa)的接點容量必須為 AC200V7A 或更大(阻性負載)。
- *3 若使用 MC 輔助接點或補助繼電器,接點容量必須為 AC200V10A 或以上(阻性負載)。
| 商品名稱 | 制造商 | 型號 |
|---|---|---|
| DM200D時 | ||
| 浪湧吸收器 | Panasonic | ERZV14D471 |
| 陶瓷壓敏電阻 | Nippon Chemi-Con | TND14V-471KB00AAA0 |
馬達特性
帶三相電動機
| 相數 | 輸出 | 極數 | 頻率Hz | 電壓V | 額定電流A | 交流側制動電流值 A (參考值) at 20°C |
|---|---|---|---|---|---|---|
| 三相 | 0.1kW | 4 | 50/60/60 | 200/200/220 (400/400/440) |
0.63/0.57/0.58 (0.32/0.29/0.29) |
0.12 |
| 0.4kW |
2.3/2.0/2.0 (1.2/1.0/1.0) |
0.16 | ||||
| 0.75kW | 50/60/60 (50/50/60/60) |
200/200/220 (380/400/400/440) |
4.0/3.5/3.4 (1.9/2.0/1.75/1.7) |
0.17 | ||
| 1.5kW |
6.5/6.1/5.8 (3.5/3.5/3.2/3.1) |
0.10 | ||||
| 2.2kW |
10.6/9.1/9.1 (5.2/5.4/4.6/4.6) |
0.10 |
註)帶制動器時,制動器引線與電機引線連接的相位要加上上述制動器電流。
交流側制動電流值為AC200V60Hz、AC100V60Hz時的值。
附帶伺服馬達
有關伺服電機的特性,請在確認“標準機型一覽 (此處) ”的伺服電機型號名稱後,參照電機制造商發行的資料。



