技術資料機械式過載保護機器
扭力限制器TL 可用
扭矩設置
扭力限制器的滑動扭力是透過擰緊或調整調整螺帽或螺栓來設定的。
- (1)在機器上安裝扭力限制器後,進行多次試運行,先將調整螺帽或調整螺栓稍稍鎖緊,然後逐漸增加鎖緊量,找到最佳鎖緊位置。您也可以使用鎖緊量-扭力關係圖(下表)讀取給定擰緊量下調整螺帽或調整螺栓的滑動扭力值。但是,給定擰緊量對應的扭力值會因摩擦面狀況和其他因素而異。此圖僅供參考;最實用的方法是先進行略微鬆緊的試運行,找到適合機器的擰緊量。如果滑動扭力的穩定性特別重要,請先用手完全擰緊調整螺帽或螺栓,然後用60度扳手進一步擰緊,並使其滑動約500轉,以磨合摩擦面。如果轉速較高,則分幾次滑動500轉。
- (2)也可以在裝入中央縱梁的狀態下,設定為指定的扭矩進行繳納。這種情況下,需要完成軸孔加工。
中心成員的選定·制作
可以將鏈輪齒輪作為中心部件夾緊到扭力限制器中。
在貴公司選擇和制作這些中心成員時,請註意以下幾點。
- (1)請注意,中心構件的最小直徑受扭力限制器外徑(D)的限制。
使用鏈輪進行鏈條傳動時所需的最小齒數,請參考下方的中心鏈輪表。 - (2)中心梁的摩擦面 (兩側) 應為3S至6S。
- (3)根據尺寸表中中心梁孔徑的尺寸公差,將中心梁的孔徑加工為3S~6S。
- (4)中心梁被夾住的部分的厚度應在尺寸表的S尺寸以內。
扭力限制器運轉檢測
扭力限制器在過載情況下會打滑以保護機器,但如果驅動源不停止,扭力限制器會持續打滑。持續打滑會導致摩擦片異常磨損和過熱,因此必須立即停止驅動源。
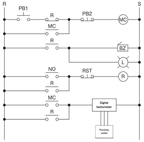
以偵測扭力限制器打滑並停止驅動源為例,介紹使用接近開關和數位轉速表的方法。
安裝實例
格式 1
當被驅動機械承受過載時,扭力限制器的中心構件停止運作。
格式 2
當被驅動機械過載且扭力限制器停止運作時
格式 3
當使用扭力限制器作為聯軸器時,如果中心構件過載而停止,則
格式 4
當使用扭力限制器作為聯軸器時,主機在過載時停止運作。
盡量避免使用安裝方式4,因為這種方式難以安裝特殊凸輪。如果使用聯軸器的扭力限制器,請使用安裝方式3。
如下表所示,選擇特殊凸輪的個數後,檢測轉速約1秒至10秒即可檢測出打滑。
特殊凸輪個數和檢測轉速
| 特殊凸輪個數 | 可偵測的旋轉速度範圍 r/min |
|---|---|
| 1 | 6~60 |
| 2 | 3~30 |
| 3 | 2~20 |
| 4 | 1.5~15 |
| 5 | 1.2~12 |
| 6 | 1.0~10 |
| 7 | 0.85~8.5 |
| 8 | 0.75~7.5 |
| 9 | 0.67~6.7 |
| 10 | 0.6~6.0 |
參考連接圖

- PB1:電機運行按鈕扣
- PB2:電機停止按鈕
- RST:BZ、L復位按鈕
- MC:電機用電磁接觸器
- R:輔助繼電器
- NO:數字轉速表輸出a觸點
- BZ:蜂鳴器
- L:燈
數字轉速表:歐姆龍 (株) 制H7CX-R11-N
接近開關:歐姆龍 (株) 制TL-N5ME2
註)數字轉速表和接近開關推薦上述歐姆龍 (株) 制造。
詳情請參閱歐姆龍 (株) 發行的商品目錄。
特殊凸輪的尺寸和安裝
將特殊凸輪螺釘固定在從動側。
請使用螺絲鎖等防止松動。
特殊凸輪參考圖
※請客人自己準備。
中心構件鏈輪
使用鏈輪作為中心構件時,請註意以下事項:。
下表是使用鏈輪作為中心構件進行鏈條傳動的情況。
- (1)採用安裝形式1、2時鏈條不碰到特殊凸輪 (如參考圖所示) 的最小齒數
- (2)僅使用扭力限制器時,防止鏈條撞擊摩擦片的最小齒數
- (3)套筒長度
- (4)鏈輪孔徑 (中心梁孔徑)
| 型號 | 鏈輪 孔徑 (中心梁 孔徑) |
使用鏈輪的最小齒數 | ||||||||||||||||||
|---|---|---|---|---|---|---|---|---|---|---|---|---|---|---|---|---|---|---|---|---|
| RS35 | RS40 | RS50 | RS60 | RS80 | RS100 | RS120 | RS140 | RS160 | ||||||||||||
| 最小 齒數 |
套筒 長度 |
最小 齒數 |
套筒 長度 |
最小 齒數 |
套筒 長度 |
最小 齒數 |
套筒 長度 |
最小 齒數 |
套筒 長度 |
最小 齒數 |
套筒 長度 |
最小 齒數 |
套筒 長度 |
最小 齒數 |
套筒 長度 |
最小 齒數 |
套筒 長度 |
|||
| TL200 | 30+0.03 0 |
△20 | 3.8 | 16 | 6 | - | - | - | - | - | - | - | - | - | - | - | - | - | - | |
| TL250 | 41+0.05 0 |
- | - | 20 | 6.5 | 17 | 6.5 | - | - | - | - | - | - | - | - | - | - | - | - | |
| TL350 | 49+0.05 0 |
- | - | 26 | 6.5 | 21 | 6.5 | 18 | 9.5 | 15 | 9.5 | - | - | - | - | - | - | - | - | |
| TL500 | 74+0.05 0 |
- | - | - | - | △29 (30) |
6.5 | 25 | 9.5 | 19 | 9.5 | - | - | - | - | - | - | - | - | |
| TL700 | 105+0.05 0 |
- | - | - | - | - | - | △33 (35) |
9.5 | 26 | 12.5 | 21 | 12.5 | 18 | 12.5 | - | - | - | - | |
| TL10 | 135+0.07 0 |
- | - | - | - | - | - | - | - | - | - | △29 (30) |
12.5 | 24 | 15.5 | △22 | 19.5 | - | - | |
| TL14 | 183+0.07 0 |
- | - | - | - | - | - | - | - | - | - | △39 (40) |
15.5 | △33 (35) |
15.5 | △29 | 19.5 | △26 | 23.5 | |
| TL20 | 226+0.07 0 |
- | - | - | - | - | - | - | - | - | - | △54 | 15.5 | △46 (60) |
15.5 | △40 | 19.5 | △35 | 23.5 | |
- 註)1.△號不是A型標準鏈輪。使用標準庫存鏈輪時,請使用()內的齒數。
- 註)2.套筒長度僅供參考。
| 型號 | 鏈輪 孔徑 (中心梁 孔徑) |
使用鏈輪的最小齒數 | ||||||||||||||||||
|---|---|---|---|---|---|---|---|---|---|---|---|---|---|---|---|---|---|---|---|---|
| RS35 | RS40 | RS50 | RS60 | RS80 | RS100 | RS120 | RS140 | RS160 | ||||||||||||
| 最小 齒數 |
套筒 長度 |
最小 齒數 |
套筒 長度 |
最小 齒數 |
套筒 長度 |
最小 齒數 |
套筒 長度 |
最小 齒數 |
套筒 長度 |
最小 齒數 |
套筒 長度 |
最小 齒數 |
套筒 長度 |
最小 齒數 |
套筒 長度 |
最小 齒數 |
套筒 長度 |
|||
| TL200 | 30+0.03 0 |
△25 | 3.8 | 19 | 6 | - | - | - | - | - | - | - | - | - | - | - | - | - | - | |
| TL250 | 41+0.05 0 |
- | - | 24 | 6.5 | 20 | 6.5 | - | - | - | - | - | - | - | - | - | - | - | - | |
| TL350 | 49+0.05 0 |
- | - | 30 | 6.5 | 24 | 6.5 | 21 | 9.5 | 17 | 9.5 | - | - | - | - | - | - | - | - | |
| TL500 | 74+0.05 0 |
- | - | - | - | 32 | 6.5 | △28 (30) |
9.5 | 21 | 9.5 | - | - | - | - | - | - | - | - | |
| TL700 | 105+0.05 0 |
- | - | - | - | - | - | 36 | 9.5 | △28 (30) |
9.5 | △23 (24) |
12.5 | 20 | 12.5 | - | - | - | - | |
| TL10 | 135+0.07 0 |
- | - | - | - | - | - | - | - | - | - | △31 (32) |
12.5 | 26 | 15.5 | △23 | 19.5 | - | - | |
| TL14 | 183+0.07 0 |
- | - | - | - | - | - | - | - | - | - | △41 (45) |
15.5 | 35 | 15.5 | △30 | 19.5 | △27 | 23.5 | |
| TL20 | 226+0.07 0 |
- | - | - | - | - | - | - | - | - | - | △56 (60) |
15.5 | △47 (60) |
15.5 | △41 | 19.5 | △36 | 23.5 | |
- 註)1.△號不是A型標準鏈輪。使用標準庫存鏈輪時,請使用()內的齒數。
- 註)2.套筒長度僅供參考。
